民营火箭“发射王”星河动力启动IPO辅导备案 商业航天企业上市进程提速
2025-10-23 14:00:47 来源:财联社
近期,在商业火箭发射频次加快的同时,商业航天企业IPO进程也明显提速。财联社记者注意到,一周之内,两家商业火箭公司启动 IPO 进程。
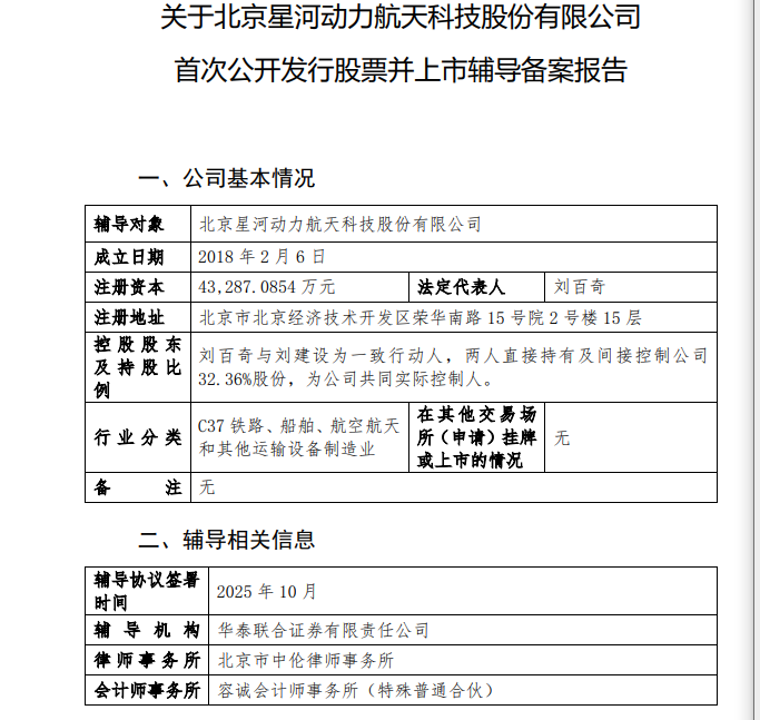
证监会网站22日披露,北京星河动力航天科技股份有限公司(下称“星河动力”)在北京证监局正式提交IPO辅导备案,辅导机构为华泰联合证券。而就在几天前,江苏天兵航天科技股份有限公司在江苏证监局完成 IPO 辅导备案。

星河动力冲刺IPO并非孤例。据财联社记者观察,三季度以来,随着资本市场回暖,多家商业航天公司正加速启动上市进程。
已为27家客户将85颗商业卫星送入预定轨道
财联社记者注意到,星河动力成立于2018年,是国内第一家实现火箭量产、高密度发射并实现商业化的民营商业航天企业。
值得关注的是,星河动力航天上个月末完成了24亿元D轮融资。投资方包括:北京市商业航天和低空经济产业投资基金,南京市创新投资集团及南京六合区各级投资平台,四川产业振兴基金投资集团旗下四川制造业协同基金和四川区域协同基金等。
据星河动力方面介绍,本轮融资资金将主要用于加快其“智神星”系列可重复使用液体运载火箭、“谷神星二号”中型固体运载火箭研制及相关生产、测试、发射能力建设。
截至目前,星河动力已为27家客户将85颗商业卫星送入预定轨道,创下国内民营火箭企业发射次数、服务客户数、发射卫星数、成功率等四项第一。
财联社记者了解到,星河动力开创了民营商业航天多个“首次”:率先将组网卫星送入500公里太阳同步轨道、国内首家掌握海/陆全发射能力、率先突破针栓式大推力液氧/煤油发动机技术,以及首创火箭末级留轨商业应用服务等。
一位商业航天从业人员在接受财联社记者采访时表示,航天产业最根本的评价标准是发射成功率,连续、稳定的发射能力是最核心的商业化门槛。星河动力的高成功率意味着它率先从“单一突破”走向“常态交付”,为客户提供了可预期的服务保障。
星河动力方面相关负责人在接受财联社记者采访时表示,接下来,星河动力航天的重点工作将聚焦于新型号的首飞与可重复使用技术的深化。
“公司计划在2025年下半年实施谷神星二号与智神星一号两个新型号的入轨首飞,这标志着星河动力将从技术创新入手,向着进一步降低航天发射成本的更深层次战略目标拓展。”上述负责人表示。
三季度以来商业航天企业密集IPO
星河动力IPO只是行业缩影,据财联社记者观察,三季度以来,商业航天领域在资本市场呈现回暖态势,多家企业加快推进IPO步伐。
这既得益于行业技术积累和商业化程度不断提高,也与近期资本市场多项针对科创型企业的政策落地,提升了资本市场对商业航天科技创新的包容性和适应性,打通其进入二级市场的关键环节有关。
今年6月,证监会发布《关于在科创板设置科创成长层增强制度包容性适应性的意见》,以设置科创成长层为抓手,重启未盈利企业适用科创板第五套标准上市并扩大适用范围,支持人工智能、商业航天、低空经济等更多前沿科技领域企业上市。
具体来看,中科宇航技术股份有限公司在广东证监局进行了IPO辅导备案;蓝箭航天空间科技股份有限公司在北京证监局办理辅导备案登记;北京微纳星空科技股份有限公司在北京证监局完成IPO辅导备案;江苏屹信航天科技股份有限公司在江苏证监局完成上市辅导备案;此外,国星宇航向港交所递交招股书,拟香港主板上市。天兵科技在江苏证监局完成IPO辅导备案,辅导机构为中信建投证券。
财联社记者注意到,上述企业均聚焦于商业航天的上游核心环节——卫星制造与火箭研发。业务细分方面,中科宇航主要从事中大型固体和液体运载火箭研发制造及发射服务;蓝箭航天主要从事中大型液氧甲烷运载火箭的研发制造及发射服务;微纳星空主要从事卫星整星、地面站产品的研发与制造业务;屹信航天专注于微小卫星星载测控通信产品及地面测控系统研发;国星宇航则专注于卫星与相关服务及星基解决方案。
沙利文研报认为,商业航天头部企业凭借其核心技术优势(如火箭可回收、卫星批量化制造、星座组网能力等)以及已取得的阶段性成果(如成功发射记录、重大订单签约等),可以绕过传统的盈利门槛,提前进入资本市场。率先登陆资本市场的头部企业将发挥“灯塔效应”,在资本市场和大众投资人的监督下规范企业运营,带动整个行业健康、有序发展,增强各类资本对商业航天产业的投资信心。
(文章来源:财联社)
郑重声明:信查查发布此内容旨在传播更多信息,与本站立场无关,不构成投资建议。据此操作,风险自担。



